Publications

Journals

  • 10. Development of a deep learning–based feature stream network for forecasting riverine harmful algal blooms from a network perspective

    Jihoon Shin , YoonKyung Cha

    Water Research Volume 268, Part B, 1 January 2025, 122751 Link

  • 9. Generalizability evaluations of heterogeneous ensembles for river health predictions

    Taeseung Park , Jihoon Shin , Baekyung Park , Jeongsuk Moon , YoonKyung Cha

    Ecological Informatics Volume 82, September 2024, 102719 Link

  • 8. Multisite algal bloom predictions in a lake using graph attention networks

    Nakgyeom Kim, Jihoon Shin, YoonKyung Cha

    Environmental Engineering Research 2024; 29(2): 230210. Published online: June 13, 2023 Link

  • 7. Deep learning-based efficient drone-borne sensing of cyanobacterial blooms using a clique-based feature extraction approach

    Jihoon Shin , Gunhyeong Lee , TaeHo Kim , Kyung Hwa Cho , Seok Min Hong , Do Hyuck Kwon, JongCheol Pyo , YoonKyung Cha

    Science of The Total Environment Volume 912, 20 February 2024, 169540 Link

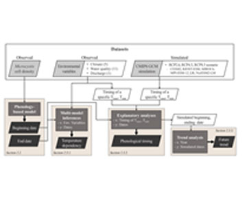
  • 6. Projected climate change impact on cyanobacterial bloom phenology in temperate rivers based on temperature dependency

    Hyo Gyeom Kim , YoonKyung Cha, Kyung Hwa Cho

    Water Research Volume 249, 1 February 2024, 120928 Link

  • 5. Data-driven models for predicting community changes in freshwater ecosystems: A review

    Da-Yeong Lee , Dae-Seong Lee , YoonKyung Cha , Joong-Hyuk Min , Young-Seuk Park

    Ecological Informatics Volume 77, November 2023, 102163 Link

  • 4. Incorporation of feature engineering and attention mechanisms into deep learning models to develop an early warning system for harmful algal blooms

    TaeHo Kim , Jihoon Shin , YoonKyung Cha

    Journal of Cleaner Production Volume 414, 15 August 2023, 137564 Link

  • 3. Hybrid model for daily streamflow and phosphorus load prediction

    DoYeon Lee; Jihoon Shin; TaeHo Kim; Sangchul Lee; Dongho Kim; Yeonjeong Park; YoonKyung Cha

    Water Sci Technol (2023) 88 (4): 975–990. Link

  • 2. Assessing the impacts of dam/weir operation on streamflow predictions using LSTM across South Korea

    Yongsung Kwon, YoonKyung Cha, Yeonjeong Park & Sangchul Lee

    Scientific Reports volume 13, Article number: 9296 (2023) Link

  • 1. 학습 기반 최적화 방법론을 이용한 서울시 도로변대기측정망 확장

    김태호, 신지훈, 김영우, 이도연, 백주은, 이도윤, 차윤경

    Journal of Korean Society of Environmental Engineers 2023; 45(3): 148-160. Published online: March 31, 2023 Link

2025

  • Development of a deep learning–based feature stream network for forecasting riverine harmful algal blooms from a network perspective

    Jihoon Shin , YoonKyung Cha

    Water Research Volume 268, Part B, 1 January 2025, 122751 Link

2024

  • Generalizability evaluations of heterogeneous ensembles for river health predictions

    Taeseung Park , Jihoon Shin , Baekyung Park , Jeongsuk Moon , YoonKyung Cha

    Ecological Informatics Volume 82, September 2024, 102719 Link

  • Multisite algal bloom predictions in a lake using graph attention networks

    Nakgyeom Kim, Jihoon Shin, YoonKyung Cha

    Environmental Engineering Research 2024; 29(2): 230210. Published online: June 13, 2023 Link

  • Deep learning-based efficient drone-borne sensing of cyanobacterial blooms using a clique-based feature extraction approach

    Jihoon Shin , Gunhyeong Lee , TaeHo Kim , Kyung Hwa Cho , Seok Min Hong , Do Hyuck Kwon, JongCheol Pyo , YoonKyung Cha

    Science of The Total Environment Volume 912, 20 February 2024, 169540 Link

  • Projected climate change impact on cyanobacterial bloom phenology in temperate rivers based on temperature dependency

    Hyo Gyeom Kim , YoonKyung Cha, Kyung Hwa Cho

    Water Research Volume 249, 1 February 2024, 120928 Link

2023

  • Data-driven models for predicting community changes in freshwater ecosystems: A review

    Da-Yeong Lee , Dae-Seong Lee , YoonKyung Cha , Joong-Hyuk Min , Young-Seuk Park

    Ecological Informatics Volume 77, November 2023, 102163 Link

  • Incorporation of feature engineering and attention mechanisms into deep learning models to develop an early warning system for harmful algal blooms

    TaeHo Kim , Jihoon Shin , YoonKyung Cha

    Journal of Cleaner Production Volume 414, 15 August 2023, 137564 Link

  • Hybrid model for daily streamflow and phosphorus load prediction

    DoYeon Lee; Jihoon Shin; TaeHo Kim; Sangchul Lee; Dongho Kim; Yeonjeong Park; YoonKyung Cha

    Water Sci Technol (2023) 88 (4): 975–990. Link

  • Assessing the impacts of dam/weir operation on streamflow predictions using LSTM across South Korea

    Yongsung Kwon, YoonKyung Cha, Yeonjeong Park & Sangchul Lee

    Scientific Reports volume 13, Article number: 9296 (2023) Link

  • 학습 기반 최적화 방법론을 이용한 서울시 도로변대기측정망 확장

    김태호, 신지훈, 김영우, 이도연, 백주은, 이도윤, 차윤경

    Journal of Korean Society of Environmental Engineers 2023; 45(3): 148-160. Published online: March 31, 2023 Link